跳到主要內容區
Search
MENU
Menu
回首頁
正修首頁
MENU
Menu
系所簡介
系所發展
師資陣容
教育目標
就業發展
系辦成員
系所成員
系主任
師資介紹
公佈欄
最新消息
計畫活動
榮譽榜
競賽得獎
產學合作
傑出校友
技優人培海外獎助
徵才資訊
專業訓練課程開課資訊專區
研習競賽徵稿
線上報名
招生資訊
近期招生活動
日間部_四技(銜接具高中職學力)
托育教學組
家庭社工組
進修部_四技(銜接具高中職學力)
假日二技部(銜接具專科學力)
碩士班 Postgraduate Program
課程規劃
各學年度教育部公告本系培育教保員認可審認通過文號
課程教育總目標
課程架構與核心能力
各學制課程標準
日間部(經教保審認通過)
托育教學組
家庭社工組
進修部四技(夜間_經教保審認通過)
進修部二技(平夜班、週末班_經教保審認通過)
碩士班
各學年度課程標準
學生抵免學分辦法
各學年度四技模組及模塊
各學年學期課程大綱
選課相關法規表單
碩士班專區
畢業門檻
輔系與雙主修專欄
資源設備
產學合作
產學合作機構(含海內外實習及研發委託案)
專業教室
設備資源
圖書資源
平面圖
實習資訊
實習最新公告
實習辦法
日間部暑期實習表單(110年後適用)
進四技實習表單下載(110年後適用)
進二技實習表單下載(110年後適用)
學期校外實習/四下(111年後適用)
實習工作手冊
日間部實習手冊
教保實習手冊
社工實習手冊
進修部實習手冊
技能檢定
各學年度認列證照
托育人員技能檢定
英文能力檢定
專業技能檢定課程實施評分辦法
表單下載
教師專用表單下載
學生專用表單下載
學生專題製作表單下載
專業科目抵免表單下載
教學助理作業要點
幼兒保育研究集刊專區
獎助學金
聯絡我們
本功能需使用支援JavaScript之瀏覽器才能正常操作
首頁
資源設備
設備資源
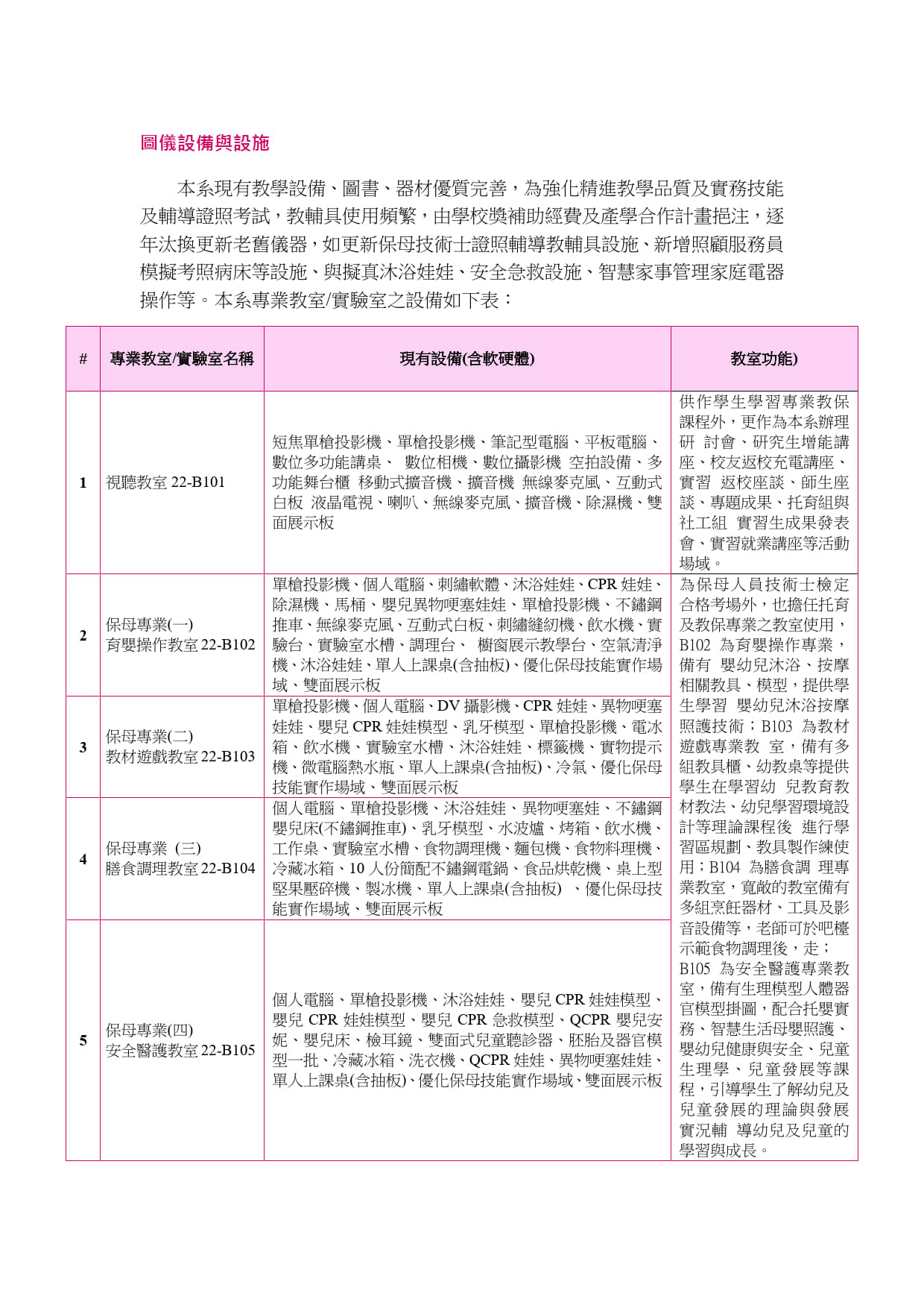
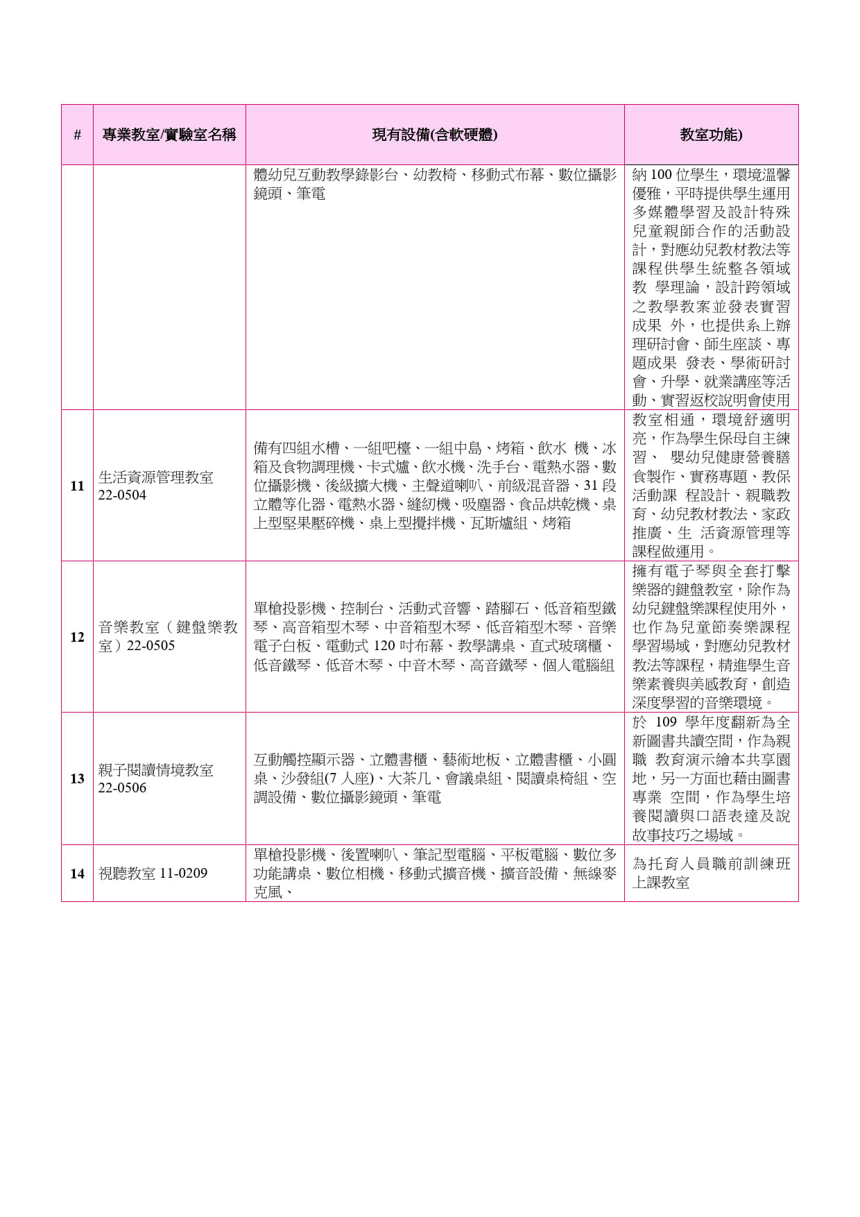
幼保系圖儀設備設施與教室功能
瀏覽數:
友善列印
分享
Close (Esc)
Share
Toggle fullscreen
Zoom in/out
Previous (arrow left)
Next (arrow right)